• 5356阅读
  • 16回复

[城建规划]超429亩,义乌拟征收15个村土地! [复制链接]

上一主题 下一主题
离线网站十五
 

发帖
8731
奖学金
12603
威望
68130
微信分享到朋友圈 图酷模式 只看楼主 倒序阅读 腔主  发表于: 03-16 , 来自: 浙江省金华市
马上注册,结交更多好友,享用更多功能,让你轻松玩转义乌十八腔,更多精彩评论请登录后查看。
  已有账号?点击登录
关闭
近日,义乌市自然资源征收中心发布多则征收土地预公告。

涉及福田、苏溪、佛堂、稠江、上溪等镇街的15个村,征收总面积28.6466公顷,约429.699亩。



义征预告〔2026〕24号
项目名称:义乌市环城北路以南、武德路以东地块三(福田街道、廿三里街道)
征收范围:福田街道立碑塘村;苏溪镇高岭村
征收面积:6.193公顷


义征预告〔2026〕23号
项目名称:义乌市环城北路以南、武德路以东地块三(苏溪镇)
征收范围:福田街道立碑塘村;苏溪镇苏港村
征收面积:1.2215公顷


义征预告〔2026〕20号
项目名称:义乌科技城江湾智创园配套基础设施项目-江滨路(富港大道-甬金高速)建设工程(佛堂镇)
征收范围:佛堂镇和溪村
征收面积:1.1589公顷


义征预告〔2026〕21号
项目名称:义乌科技城江湾智创园配套基础设施项目-江滨路(富港大道-甬金高速)建设工程(稠江街道)
征收范围:稠江街道上崇山村、崇山村、江湾村、红联村
征收面积:11.8194公顷


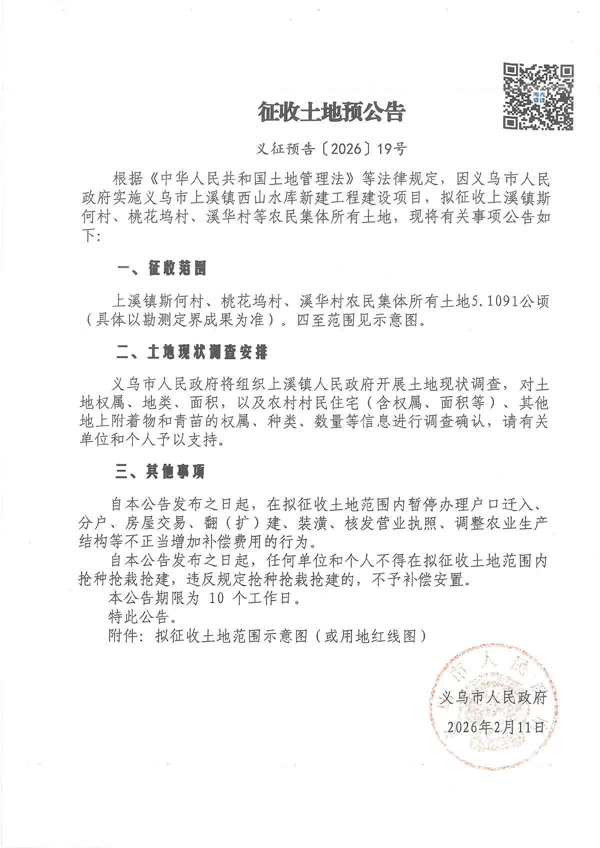
义征预告〔2026〕19号
项目名称:义乌市上溪镇西山水库新建工程
征收范围:上溪镇斯何村、桃花坞村、溪华村
征收面积:5.1091公顷


义征预告〔2026〕18号
项目名称:福田街道春风大道以西、诚信大道以北地块二
征收范围:福田街道殿山村、江村村、草塘沿村、西张村
征收面积:3.1447公顷

热点话题
特别声明:帖子及回帖全部内容为论坛用户自行上传发布并承担相应的法律责任,不代表本网站观点和立场,本网站仅提供信息存储服务。任何用户如认为页面上的特定内容涉及侵权,可通过页面底部侵权投诉指引向我们进行投诉。

发帖
1699
奖学金
1472
威望
3259
只看该作者 沙发  发表于: 03-17 , 来自: 浙江省金华市
江滨路是要连起来了
离线禹丁琳伟

发帖
1316
奖学金
1186
威望
1821
只看该作者 板凳  发表于: 03-17 , 来自: 浙江省金华市
佛堂的江滨路和城区的江滨路是同一条么?

发帖
2917
奖学金
2307
威望
4207
只看该作者 地板  发表于: 03-17 , 来自: 浙江省金华市
知道了
离线稠江人民

发帖
1198
奖学金
1177
威望
1459
只看该作者 4腔 发表于: 03-17 , 来自: 浙江省金华市
那西江路会不会也改成江滨路了?
离线大表姐11

发帖
1504
奖学金
1305
威望
2207
只看该作者 5腔 发表于: 03-17 , 来自: 浙江省金华市
那佛堂可以直接江滨路到市场了
离线冰雪皇

发帖
1062
奖学金
1122
威望
2783
只看该作者 6腔 发表于: 03-17 , 来自: 浙江省金华市
那去城区又多了一条路了
离线辉辉滔

发帖
1719
奖学金
1232
威望
2535
只看该作者 7腔 发表于: 03-17 , 来自: 浙江省金华市
回 冰雪皇 的帖子
冰雪皇:那去城区又多了一条路了 (2026-03-17 13:55) 

可以分流不少车了
离线凄美

发帖
1386
奖学金
1085
威望
2048
只看该作者 8腔 发表于: 03-17 , 来自: 浙江省金华市
计量这段江滨路是通车了
离线程耔晏

发帖
1728
奖学金
1656
威望
2999
只看该作者 9腔 发表于: 03-17 , 来自: 浙江省金华市
可以看出来了
离线西塘人家

发帖
1967
奖学金
2122
威望
4252
只看该作者 10腔 发表于: 03-17 , 来自: 浙江省金华市
那这条路去更方便了
离线王炅

发帖
1600
奖学金
1351
威望
2492
只看该作者 11腔 发表于: 03-17 , 来自: 浙江省金华市
那西江路丹溪口要改造一下了
离线凄美

发帖
1386
奖学金
1085
威望
2048
只看该作者 12腔 发表于: 03-17 , 来自: 浙江省金华市
回 王炅 的帖子
王炅:那西江路丹溪口要改造一下了 (2026-03-17 13:57) 

是的哇,全去桥那边掉头了要
离线辉辉滔

发帖
1719
奖学金
1232
威望
2535
只看该作者 13腔 发表于: 03-17 , 来自: 浙江省金华市
也是期待的路了
离线西塘人家

发帖
1967
奖学金
2122
威望
4252
只看该作者 14腔 发表于: 03-17 , 来自: 浙江省金华市
新一轮开始了
离线栗栗子

发帖
1054
奖学金
1041
威望
1850
只看该作者 15腔 发表于: 03-17 , 来自: 浙江省金华市
征完就可以卖地了

发帖
1554
奖学金
1623
威望
2474
只看该作者 16腔 发表于: 03-17 , 来自: 浙江省金华市
还有水库来着
本帖共有16条回复,请登录后查看。
  已有账号?点击登录
快速回复
限100 字节
批量上传需要先选择文件,再选择上传