• 3663阅读
  • 0回复

[义乌城事]义乌人民法院言而无信纵容骆禾雨侵占资产谋财害命 [复制链接]

上一主题 下一主题
离线何宜宸
 

发帖
1
奖学金
2
威望
4
微信分享到朋友圈 图酷模式 只看楼主 倒序阅读 腔主  发表于: 03-17 , 来自: 浙江省
马上注册,结交更多好友,享用更多功能,让你轻松玩转义乌十八腔,更多精彩评论请登录后查看。
  已有账号?点击登录
关闭
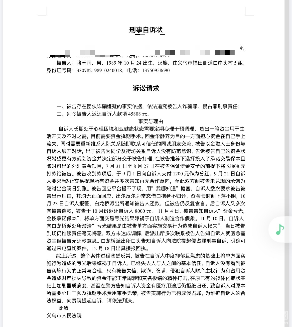
骆禾雨侵占罪、涉嫌诈骗案请求:
一、被告人存在团伙诈骗嫌疑的事实依据,依法对被控告人以诈骗罪立案侦查,追究其刑事责任;
二、依法追缴被控告人违法所得45808元,责令其退赔自诉人全部经济和精神损失。

      2025年7月31日至8月27日自诉人资金53808元交给被告人保管打理。9月21日自诉人要求归还等待资金53808到账。自诉人长期心理困境,9月29日在金华市第二人民医院做了量表,生活事件刺激量已经达到极限,抑郁焦虑结果都是中度。后被告各种借口,持续说平台不让出,已违背安全原则,涉嫌诈骗。10月23号正式报警,被告于10月31号前派出所语音承诺结清,但继续失信,10月份不断催款下只还了8000,银行收款账户已告知10遍被告视而不见,未打款。11月4日份嫁祸单方面亏光结果给自诉人造成自诉人财产损失,坐实侵占行为。11月10日在派出所当着所长面承诺自诉人将其删掉也会还款的,实际上资金再没有下文。后警方微信联系被告还款告知被告自诉人需要资金就医,被告删除警方。警方告知构成侵占,通过刑事自诉追究。
      自诉人长期就医需要,近期医生当面告知已是肾亏状态,自诉人急需资金用于医疗,已没有经济能力和健康条件持续消耗,生活和工作更是无法正常开展,被告已知自诉人资金医疗需要实施行为后仍拒不还款已达谋财害命企图。案件骤然发生以来,持续反常,自诉人受到长期持续的打击及背负被告嫁祸单方面实施行为所造成的财产损失压力不堪承受,阴影缠绕更无法走出沉重心情,为维护生命健康底线要求追加被告精神损失费用。法院职责至今未履行,原定今年正月十五启动案件程序,今天电话问询后才被告知案件暂停。当下急性牙根尖炎,纤维瘤,肺磨玻璃结节等多项检查建议择期手术,伴随心理疾病症状加重。自诉人长期承载医疗被告嫁祸的债务压力,并未感受到法律的温度和人道主义。被告侵占钱财逍遥法外。追问有关部门是继续纵容被告实施犯罪行为后果持续恶化吗?
这不构成侵占罪,怎样构成?命搭上才够?


1条评分威望+1
何宜宸 威望 +1 - 03-17
热点话题
特别声明:帖子及回帖全部内容为论坛用户自行上传发布并承担相应的法律责任,不代表本网站观点和立场,本网站仅提供信息存储服务。任何用户如认为页面上的特定内容涉及侵权,可通过页面底部侵权投诉指引向我们进行投诉。
本帖共有0条回复,请登录后查看。
  已有账号?点击登录
快速回复
限100 字节
批量上传需要先选择文件,再选择上传